2014 dxdy logo

Научный форум dxdy

Математика, Физика, Computer Science, Machine Learning, LaTeX, Механика и Техника, Химия,
Биология и Медицина, Экономика и Финансовая Математика, Гуманитарные науки




 
 Задача по линейной алгебре сборник Ефимов Поспелов ч.1
Сообщение10.03.2026, 18:08 
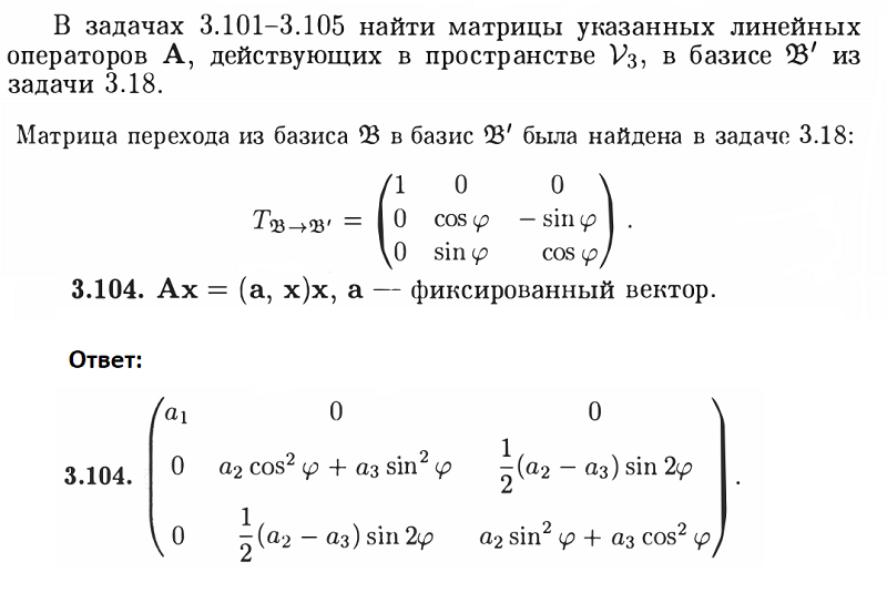
Помогите понять ответ. В задаче 3.104 дан ответ в виде матрицы (см картинку). Но ведь это нелинейный оператор и насколько я понимаю он не может иметь матрицы? Откуда взялся этот ответ?Изображение

 
 
 
 Re: Задача по линейной алгебре сборник Ефимов Поспелов ч.1
Сообщение11.03.2026, 20:26 
Syni20n
Опечатка. Ответ соответствует другой задаче.

 
 
 
 Re: Задача по линейной алгебре сборник Ефимов Поспелов ч.1
Сообщение11.03.2026, 21:49 
Syni20n
Скорее всего, имеется ввиду такой оператор: $Ax = (a_1x_1, a_2x_2, a_3x_3)$, где $a_i$ - постоянные.

 
 
 [ Сообщений: 3 ] 


Powered by phpBB © 2000, 2002, 2005, 2007 phpBB Group